RX Antenna "Flag" FO0AAA (1.8-10 MHz)
Техническое описание
You can buy it here
It is a delta loop-shaped antenna with a 28-foot (8.537m) bottom horizontal wire and the apex 17 feet (5.183m) above the bottom wire. That means there is a total of about 72 feet (21.951m) of wire in the triangular loop.
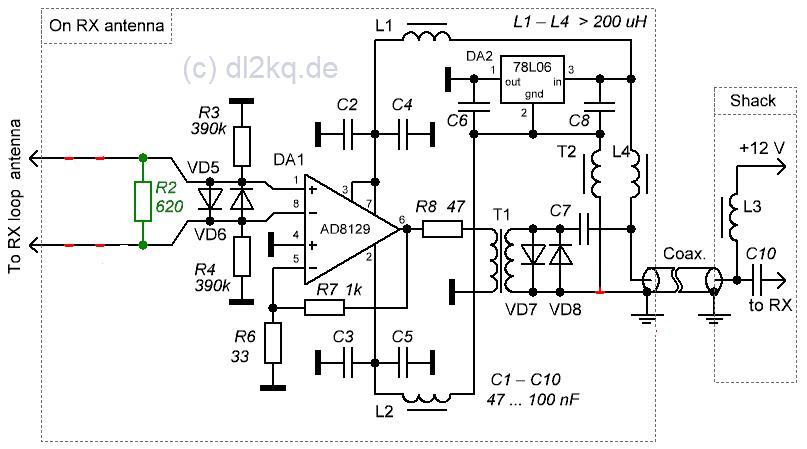
The primary reason this design was chosen by the FO0AAA team was that it was an easily-erected and easily-rotated directional receiving antenna. Only one support at the apex is needed (which must be non-metallic). The bottom corners of the antenna can be attached and pulled taut with rope to tent stakes driven into the ground. To change directions, it is a simple matter to relocate the tent stakes to the desired direction and re-attach the corners of the antenna. But this antenna has very small gain, about -30dB on 160m and 80m. I use special preamplifier by DL2KQ [1] on AD8129
PreAmp has
- CMRR > 80 dB
- Input impedance 4 MOhm
- Gain 30 dB
- Output impedance 50 Ohm
UPDATE March 2018
Modification for Double Flag (Like DHDL and TX3A antennas) by DL2KQ. Preamplifier AD8129 with BPF for 160/80 m. Works like Beverage 180m.
Band pass filter (1-4MHz) for 160/80 by RA3WDK.
Here some photos and videos about this antenna
UPDATE 12 August 2016
New PCB design!
NEW! Power feed unit has TX/RX switching for protect preamp during transmitting!
Отзыв UN7ECA:
"На дня установил приемную антенну.
До этого не было времени,то морозы,то еще чего-нибудь.Работает изумительно.Пробовал ее разворачивать,реально есть кардиоида.F/B присутствует,особенно видно на дальних трассах.На 160 метров только не пробовал послушать.80 и 40 метров хорошо.На 30-ти метрах дажечувствуется излишнее усиление,приходиться загрублять прием."


















